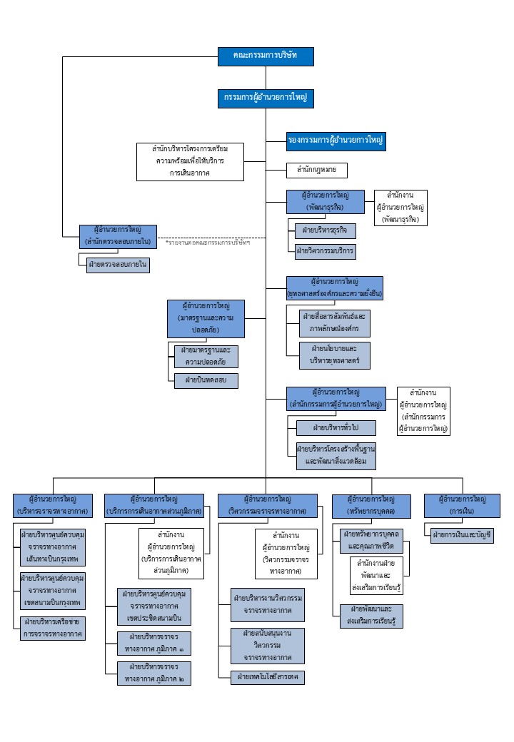
โครงสร้างองค์กร ผู้บริหาร
ผู้บริหาร
กรรมการผู้อำนวยการใหญ่

นายสุรชัย หนูพรหม
รักษาการ กรรมการผู้อำนวยการใหญ่
รองกรรมการผู้อำนวยการใหญ่

นายสุนันท์ นิ่มฟัก
รองกรรมการผู้อำนวยการใหญ่

นายมนตรี สุคนธมาน
รองกรรมการผู้อำนวยการใหญ่

น.ส.ทิพาภรณ์ นิปกากร
รองกรรมการผู้อำนวยการใหญ่

นายสุรชัย หนูพรหม
รองกรรมการผู้อำนวยการใหญ่

นายชนะ ทัดท่าทราย
รองกรรมการผู้อำนวยการใหญ่
ผู้อำนวยการใหญ่

น.ส.กัญญา ยุวศิรินันท์
ผู้อำนวยการใหญ่ (สำนักตรวจสอบภายใน)

นายวิสุทธิ์ เดชปกเกศ
ผู้อำนวยการใหญ่ (มาตรฐานและความปลอดภัย)

นายธงชัย จำปาทิพย์พงศ์
ผู้อำนวยการใหญ่ (บริหารจราจรทางอากาศ)

นายเถลิงศักดิ์ ผาทอง
ผู้อำนวยการใหญ่ (บริการการเดินอากาศส่วนภูมิภาค)

นายเทพธนิต อยู่โพธิ์
ผู้อำนวยการใหญ่ (สำนักกรรมการผู้อำนวยการใหญ่)

นายบัญชา วัฒนโสภณวงศ์
ผู้อำนวยการใหญ่ (ยุทธศาสตร์องค์กรและความยั่งยืน)

นายอุดมศักดิ์ ชัยเพชร
ผู้อำนวยการใหญ่ (พัฒนาธุรกิจ)

นายชาญยุทธ์ จันทร์ประสงค์
ผู้อำนวยการใหญ่ (วิศวกรรมจราจรทางอากาศ)

นายสถาพร ศรีสมวงศ์
ผู้อำนวยการใหญ่ (ทรัพยากรบุคคล)

นายไพบูลณ์ ประจำวงษ์
ผู้อำนวยการใหญ่ (การเงิน)

นายวิทย์วศิน เรียนวัฒนา
นักวิชาการ ระดับผู้อำนวยการใหญ่

นายวิทยา จุลวัฒนานนท์
นักวิชาการ ระดับผู้อำนวยการใหญ่

นายทวีศักดิ์ รัตนจันทรานนท์
นักวิชาการ ระดับผู้อำนวยการใหญ่

นายสุรพล คงพูล
นักวิชาการ ระดับผู้อำนวยการใหญ่
ปรับปรุงข้อมูล วันที่ 15 พฤศจิกายน 2568
โดย กองบริหารทรัพยากรบุคคล
โดย กองบริหารทรัพยากรบุคคล
